华人策略celue地址(中国)有限公司
返回顶部
3545556942
0411-39116666
企业邮箱
微博
微信
|
中文
English
首页
关于益多
企业概况
企业文化
产品中心
企业样本
管道
补偿器
新闻动态
企业新闻
交流合作
资质荣誉
企业资质
企业荣誉
企业能力
质量保证
标准编制
生产设备
检测设备
技术支持
技术研发
业绩展示
人力资源
人才培养
人才招聘
联系我们
联系方式
在线询价
在线留言
>
新闻动态
>
返回
新闻动态
NEWS
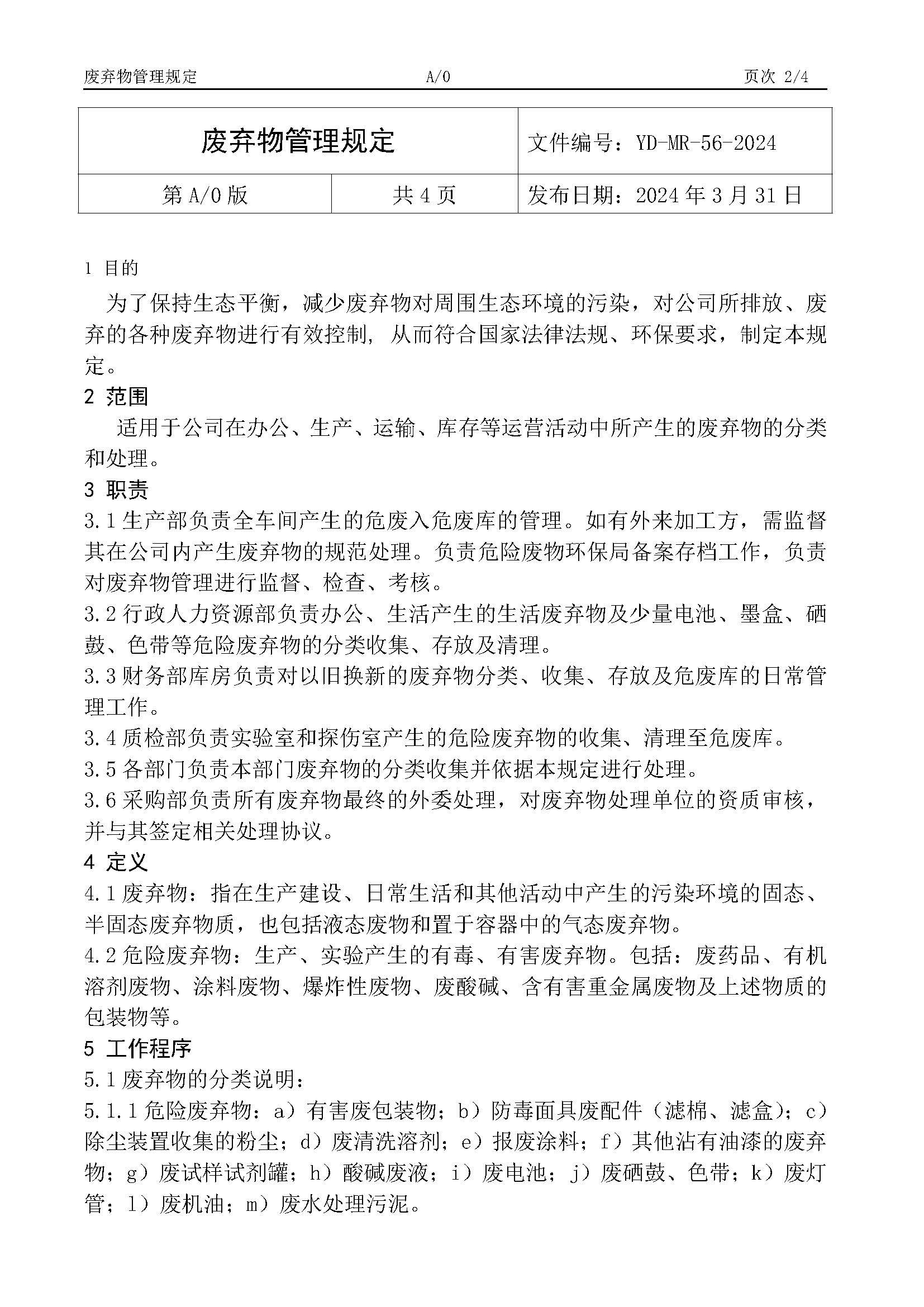
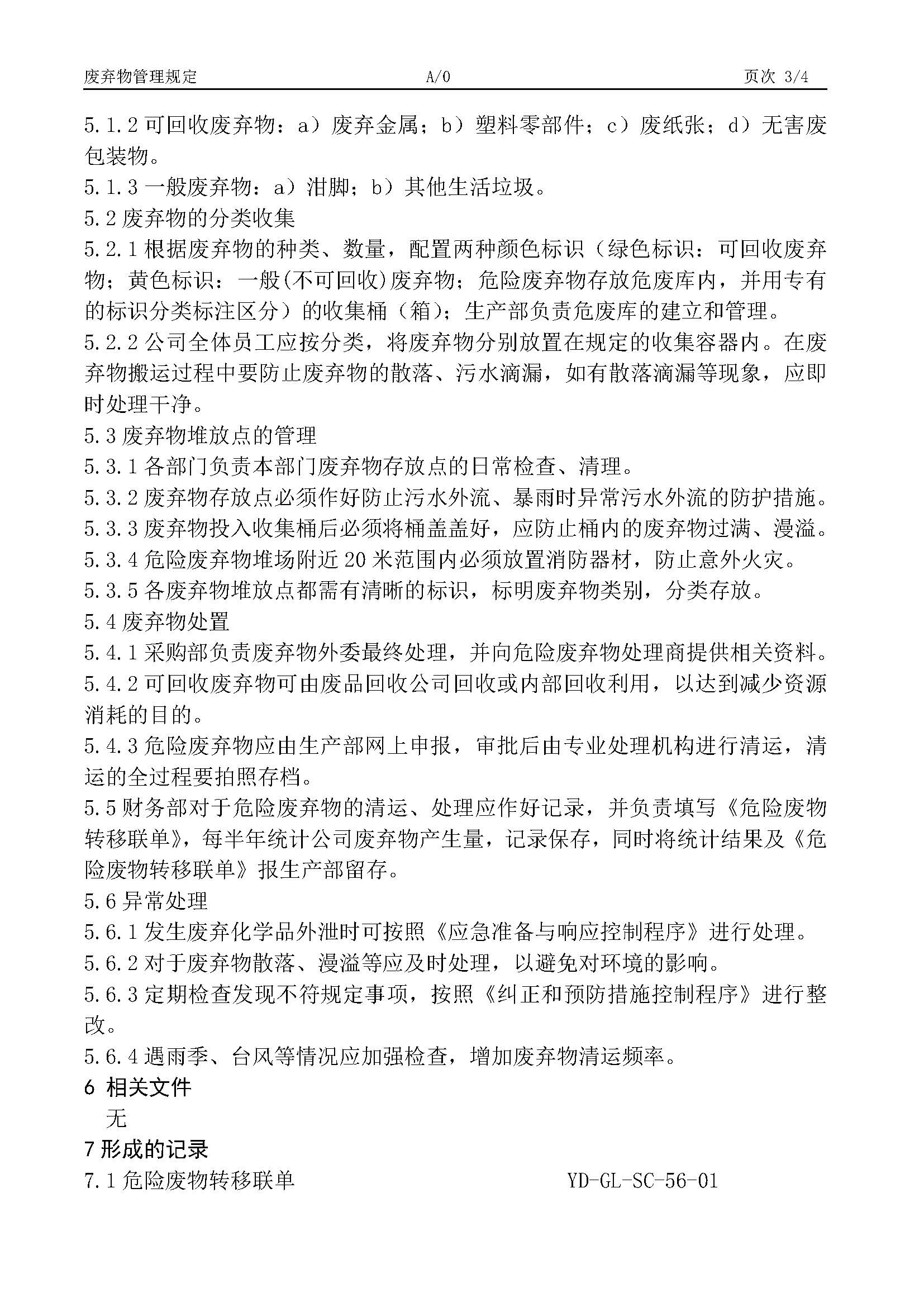
固体废弃物管理规定公示
发表时间:2024年04月26日
返回列表
上一篇
2024-04-26
无废工厂领导小组
下一篇
2024-04-25
创建“无废工厂”宣传标语
Bundle Extractor